Hemen berriz, ez da horrelako beharrik izan oraindaino, eta berdin segituko genukeen seguru asko, tartean beste gertaera politiko bat gertatu ez balitz. Eta gertaera hori, Estatu espainiarra Europako Elkartean integratzea da hain zuzen. EE-aren kontseiluak 1985.eko ekainaren 27an Egunkari Ofizialean azaldutako xedapena onartu zuen eta bertan derrigorrezkotzat jotzen zen integratutako Estatuetan Ingurugiroarekiko Eraginaren Ebaluazioa Proiektu hauetan egitea:
- Petrolio-errefinategietan.
Zentral Termikotan.
Hondakin erradioaktiboen bilketa edo deuseztapenetan.
Burdinaren lehen urtuketan.
Amianto-erauzpen ala -tratamenduan.
Instalazio kimiko integratutan.
Autopistatan.
Kai komertzialetan.
Hondakin toxikoen deuseztapenean.
Derrigorrezko kasu hauetaz aparte, beste zerrenda luze bat azaldu da Ebaluazioa egitea gomendatuz: Nekazaritza, Meagintza, Energi industria, Metalurgia, Beirategi, Ehungintza, Larru-industria, Zur eta Papertegi, Kautxugintza, Azpiegiturako obra eta beste zenbaitetan. Xedapen honen ondorio gisa, B.0.E.an 1986ko ekainaren 30ean, ekainaren 28ko Erret Dekretua agertu zen, nola edo hala E.E.ren agindua jasoz.
Beraz, ipinia zegoen legea. Baina hurrengo arazoa, Estatu espainiarrean horrelako Ebaluazioak egiteko moduko teknikaririk ez izatea zen, eta gai honetaz aurreneko lanak kanpokoek egin behar izan dituzte; frantsesek batez ere.
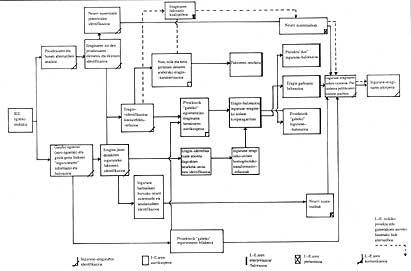
Proiektu baten inguruarekiko eraginaren azterketan, etapa hauek bereiztuko genituzke:
- Arazoaren hedapena mugatzea.
Informazioa biltzea.
Informazioaren interpretazioa.
Erantzun egokia bilatuz, alternatibak aztertzea.
Proiektuen eraginaren ebaluazioa egitea.

Ingurugiroarekiko eraginen ebaluazioa, teknika berezi batzuei esker zenbakitan neurtuta lortzen da. Teknika hauek, EEBBetan eta Britainia Haundian jorratu dira batez ere, eta guregana Estatu espainiarraren bidez etorri zaizkigu, Domingo Gomez-Orea, Teresa Vilariño, Domingo Jimenez Beltran, eta beste zenbaiten eskutik. Ohi denez, kasu honetan ere lehenbizi erdaraz etorri zaigu lexiko berri guztia. Orain, euskarara itzultzea falta da, geure hizkuntzara, geuk eginen ditugun lanetan erabil dezagun.
Ingurugiroarekiko Eraginaren Ebaluazioa, ingurugiro-gestioaren maila guztietan hartu behar da kontutan: definizio politikotan, plan, egitarau eta proiektutan, eta baita hauen kontrol eta segimenetan ere.
Ingurugiroa, gizakiaren bizitza murgildurik dagoeneko egoerak osatzen du; elementu fisiko, estetiko, kultural, sozial eta ekonomikoek. Inguruaren gestioak berriz, errealitatearen segizioa egitea eskatzen du; erabakiak hartu eta horien planifikazioa egitea.
Ingurugiroarekiko Eraginaren Ebaluazioak, eraginaren azterketa errazten du Proiektua burutu baino lehen. I.E.E.an, oinarrizko hiru atal daude:
Ingurugiroarekiko Eragina.
Ingurugiroarekiko Eraginaren azterketa.
Ingurugiroarekiko Eraginaren azken txostena.
Inguruarekiko gestioak atal hauek hartzen ditu barnean:
Planifikazio-prozesua, proiektu berrietan jasotako oinarriak ipiniz.
Plana martxan jartzeko modua.
Segizio- eta kontrol-egitaraua.

Inguruarekiko Eraginaren kontzeptua, hiruretan sartzen da. Planaren instrumentazioa, Proiektu, Egitarau eta Politika bidez egiten da eta gainera Planak ekimen pribatua zuzendu eta baldintzatzen du.
Ekimen honen Proiektuak ingurugiroan nolatan kokatuko diren, Planak zuzenduko ditu. Ez kokaera baldintzatuz bakarrik; baizik eta bere aurrerabide, erabilkariak, etab. baldintzatuz. Erabakiak hartu baino lehen Ingurugiroarekiko Eraginaren Ebaluazioa egitea, proiektuak osatu eta gero burutzea baino egokiagoa da. Ebaluazioaren informazioak, alternatiben aukeraketa proiektu bat ala beste osatu ondoren baino errazago baldintza lezake.
Edozein modutara, Ingurugiroarekiko Eraginaren Ebaluazioak zenbaki batzuk emago dizkigunez, kontutan zera hartu beharko dugu: zenbaki horiek soilik ezer gutxi esango digutela eta beren balioa beste alternatibek emandako zenbakiekin konparatuz adieraziko dutela.
Iraeta, Xabier









